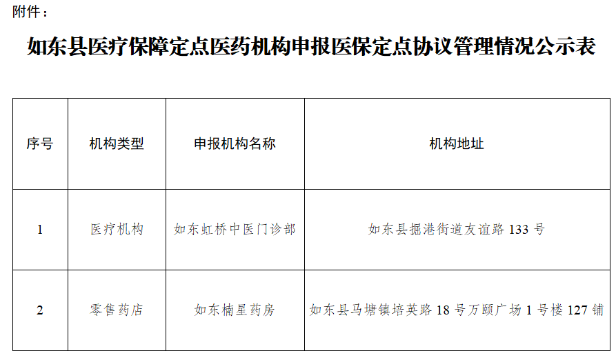
如东虹桥中医门诊部、如东楠星药房申报医保定点协议管理情况公示
根据《医疗机构医疗保障定点管理暂行办法》(国家医疗保障局令〔第2号〕)、《零售药店医疗保障定点管理暂行办法》(国家医疗保障局令〔第3号〕)、《关于转发南通市医疗保障定点医药机构评估细则的通知》(东医保〔2025〕49号)文件精神,经过材料审核、现场验收等程序,拟将如东虹桥中医门诊部、如东楠星药房纳入医保定点协议管理,现予公示。
公示时间:2026年1月28日-2026年2月3日。
凡对公示情况有异议的,可向如东县医疗保障局医药服务管理科反映,联系电话:0513-84120017。
如东县医疗保障局
2026年1月28日
